Finance

系統能實現的(de)目標和功(gong)能
《思沃保(bao)(bao)(bao)(bao)(bao)(bao)(bao)險(xian)(xian)(xian)(xian)(xian)(xian)實(shi)(shi)(shi)(shi)(shi)務(wu)模擬實(shi)(shi)(shi)(shi)(shi)訓系(xi)統》用Browser/Server三層(ceng)體系(xi)結(jie)構,將現行(xing)的人(ren)壽(shou)保(bao)(bao)(bao)(bao)(bao)(bao)(bao)險(xian)(xian)(xian)(xian)(xian)(xian)、財(cai)產(chan)保(bao)(bao)(bao)(bao)(bao)(bao)(bao)險(xian)(xian)(xian)(xian)(xian)(xian)核(he)(he)心業(ye)務(wu)流程(cheng)和專業(ye)知識(shi)(shi)有(you)機(ji)結(jie)合,締造(zao)出(chu)一個擬真(zhen)的“保(bao)(bao)(bao)(bao)(bao)(bao)(bao)險(xian)(xian)(xian)(xian)(xian)(xian)實(shi)(shi)(shi)(shi)(shi)務(wu)模擬實(shi)(shi)(shi)(shi)(shi)驗(yan)平(ping)(ping)(ping)臺(tai)(tai)”。實(shi)(shi)(shi)(shi)(shi)驗(yan)平(ping)(ping)(ping)臺(tai)(tai)采用經典的角色模擬方(fang)(fang)式,通過學(xue)(xue)生(sheng)飾演客戶(hu)(hu)、保(bao)(bao)(bao)(bao)(bao)(bao)(bao)險(xian)(xian)(xian)(xian)(xian)(xian)代(dai)理(li)(li)人(ren)、保(bao)(bao)(bao)(bao)(bao)(bao)(bao)險(xian)(xian)(xian)(xian)(xian)(xian)經紀(ji)公(gong)(gong)(gong)司(si)、人(ren)壽(shou)保(bao)(bao)(bao)(bao)(bao)(bao)(bao)險(xian)(xian)(xian)(xian)(xian)(xian)公(gong)(gong)(gong)司(si)、財(cai)產(chan)保(bao)(bao)(bao)(bao)(bao)(bao)(bao)險(xian)(xian)(xian)(xian)(xian)(xian)公(gong)(gong)(gong)司(si)五類角色,分別進入(ru)人(ren)壽(shou)保(bao)(bao)(bao)(bao)(bao)(bao)(bao)險(xian)(xian)(xian)(xian)(xian)(xian)實(shi)(shi)(shi)(shi)(shi)驗(yan)平(ping)(ping)(ping)臺(tai)(tai)、車輛運輸險(xian)(xian)(xian)(xian)(xian)(xian)實(shi)(shi)(shi)(shi)(shi)驗(yan)平(ping)(ping)(ping)臺(tai)(tai)、企業(ye)財(cai)產(chan)險(xian)(xian)(xian)(xian)(xian)(xian)實(shi)(shi)(shi)(shi)(shi)驗(yan)平(ping)(ping)(ping)臺(tai)(tai)、家庭財(cai)產(chan)險(xian)(xian)(xian)(xian)(xian)(xian)實(shi)(shi)(shi)(shi)(shi)驗(yan)平(ping)(ping)(ping)臺(tai)(tai)、工(gong)程(cheng)責任(ren)險(xian)(xian)(xian)(xian)(xian)(xian)實(shi)(shi)(shi)(shi)(shi)驗(yan)平(ping)(ping)(ping)臺(tai)(tai)、公(gong)(gong)(gong)眾責任(ren)險(xian)(xian)(xian)(xian)(xian)(xian)實(shi)(shi)(shi)(shi)(shi)驗(yan)平(ping)(ping)(ping)臺(tai)(tai)、運輸工(gong)具船(chuan)舶險(xian)(xian)(xian)(xian)(xian)(xian)實(shi)(shi)(shi)(shi)(shi)驗(yan)平(ping)(ping)(ping)臺(tai)(tai)、海(hai)洋運輸貨物(wu)險(xian)(xian)(xian)(xian)(xian)(xian)實(shi)(shi)(shi)(shi)(shi)驗(yan)平(ping)(ping)(ping)臺(tai)(tai),操練(lian)人(ren)壽(shou)保(bao)(bao)(bao)(bao)(bao)(bao)(bao)險(xian)(xian)(xian)(xian)(xian)(xian)、財(cai)產(chan)保(bao)(bao)(bao)(bao)(bao)(bao)(bao)險(xian)(xian)(xian)(xian)(xian)(xian)實(shi)(shi)(shi)(shi)(shi)踐業(ye)務(wu)。首(shou)先由(you)人(ren)壽(shou)保(bao)(bao)(bao)(bao)(bao)(bao)(bao)險(xian)(xian)(xian)(xian)(xian)(xian)公(gong)(gong)(gong)司(si)、財(cai)產(chan)保(bao)(bao)(bao)(bao)(bao)(bao)(bao)險(xian)(xian)(xian)(xian)(xian)(xian)公(gong)(gong)(gong)司(si)添(tian)加自(zi)己(ji)所(suo)經營的主險(xian)(xian)(xian)(xian)(xian)(xian)、附加險(xian)(xian)(xian)(xian)(xian)(xian)產(chan)品(pin),以及相關的費率,由(you)投(tou)保(bao)(bao)(bao)(bao)(bao)(bao)(bao)客戶(hu)(hu)根據險(xian)(xian)(xian)(xian)(xian)(xian)種的特點、性質,委托(tuo)保(bao)(bao)(bao)(bao)(bao)(bao)(bao)險(xian)(xian)(xian)(xian)(xian)(xian)代(dai)理(li)(li)人(ren)或經紀(ji)公(gong)(gong)(gong)司(si)進行(xing)投(tou)保(bao)(bao)(bao)(bao)(bao)(bao)(bao),或直接向(xiang)人(ren)壽(shou)保(bao)(bao)(bao)(bao)(bao)(bao)(bao)險(xian)(xian)(xian)(xian)(xian)(xian)公(gong)(gong)(gong)司(si)、財(cai)產(chan)保(bao)(bao)(bao)(bao)(bao)(bao)(bao)險(xian)(xian)(xian)(xian)(xian)(xian)公(gong)(gong)(gong)司(si)投(tou)保(bao)(bao)(bao)(bao)(bao)(bao)(bao)。保(bao)(bao)(bao)(bao)(bao)(bao)(bao)險(xian)(xian)(xian)(xian)(xian)(xian)公(gong)(gong)(gong)司(si)接到(dao)客戶(hu)(hu)投(tou)保(bao)(bao)(bao)(bao)(bao)(bao)(bao)單之后(hou),根據投(tou)保(bao)(bao)(bao)(bao)(bao)(bao)(bao)險(xian)(xian)(xian)(xian)(xian)(xian)種的不同(tong),進行(xing)投(tou)保(bao)(bao)(bao)(bao)(bao)(bao)(bao)管(guan)理(li)(li)。通過一系(xi)列、多流程(cheng)操作,使(shi)學(xue)(xue)生(sheng)真(zhen)正學(xue)(xue)習到(dao)保(bao)(bao)(bao)(bao)(bao)(bao)(bao)險(xian)(xian)(xian)(xian)(xian)(xian)實(shi)(shi)(shi)(shi)(shi)務(wu)中的保(bao)(bao)(bao)(bao)(bao)(bao)(bao)險(xian)(xian)(xian)(xian)(xian)(xian)代(dai)理(li)(li)、投(tou)保(bao)(bao)(bao)(bao)(bao)(bao)(bao)、承保(bao)(bao)(bao)(bao)(bao)(bao)(bao)、核(he)(he)保(bao)(bao)(bao)(bao)(bao)(bao)(bao)、變更、理(li)(li)賠(pei)、核(he)(he)賠(pei)等(deng)核(he)(he)心流程(cheng)。軟(ruan)件既(ji)支持學(xue)(xue)生(sheng)一人(ren)分飾客戶(hu)(hu)、保(bao)(bao)(bao)(bao)(bao)(bao)(bao)險(xian)(xian)(xian)(xian)(xian)(xian)代(dai)理(li)(li)人(ren)、保(bao)(bao)(bao)(bao)(bao)(bao)(bao)險(xian)(xian)(xian)(xian)(xian)(xian)經紀(ji)公(gong)(gong)(gong)司(si)、人(ren)壽(shou)保(bao)(bao)(bao)(bao)(bao)(bao)(bao)險(xian)(xian)(xian)(xian)(xian)(xian)公(gong)(gong)(gong)司(si)、財(cai)產(chan)保(bao)(bao)(bao)(bao)(bao)(bao)(bao)險(xian)(xian)(xian)(xian)(xian)(xian)公(gong)(gong)(gong)司(si)五類角色來完成(cheng)保(bao)(bao)(bao)(bao)(bao)(bao)(bao)險(xian)(xian)(xian)(xian)(xian)(xian)實(shi)(shi)(shi)(shi)(shi)驗(yan),也支持由(you)同(tong)一班級(ji)中的學(xue)(xue)生(sheng)組成(cheng)實(shi)(shi)(shi)(shi)(shi)驗(yan)小組,以相互協作或競爭的方(fang)(fang)式來完成(cheng)實(shi)(shi)(shi)(shi)(shi)驗(yan)。同(tong)時(shi),學(xue)(xue)生(sheng)通過參加保(bao)(bao)(bao)(bao)(bao)(bao)(bao)險(xian)(xian)(xian)(xian)(xian)(xian)知識(shi)(shi)在線考試,瀏覽、學(xue)(xue)習保(bao)(bao)(bao)(bao)(bao)(bao)(bao)險(xian)(xian)(xian)(xian)(xian)(xian)知識(shi)(shi)庫(ku)內(nei)容,撰(zhuan)寫實(shi)(shi)(shi)(shi)(shi)驗(yan)報(bao)告,分析(xi)研(yan)究保(bao)(bao)(bao)(bao)(bao)(bao)(bao)險(xian)(xian)(xian)(xian)(xian)(xian)案例等(deng),全方(fang)(fang)位提(ti)升保(bao)(bao)(bao)(bao)(bao)(bao)(bao)險(xian)(xian)(xian)(xian)(xian)(xian)專業(ye)理(li)(li)論(lun)知識(shi)(shi),真(zhen)正使(shi)學(xue)(xue)生(sheng)通過使(shi)用軟(ruan)件,達到(dao)實(shi)(shi)(shi)(shi)(shi)踐與(yu)理(li)(li)論(lun)俱(ju)提(ti)高的效果,高度、全面(mian)地把(ba)握保(bao)(bao)(bao)(bao)(bao)(bao)(bao)險(xian)(xian)(xian)(xian)(xian)(xian)業(ye)務(wu)流程(cheng),具備現代(dai)化保(bao)(bao)(bao)(bao)(bao)(bao)(bao)險(xian)(xian)(xian)(xian)(xian)(xian)從業(ye)人(ren)員(yuan)應有(you)的知識(shi)(shi)結(jie)構,增強(qiang)學(xue)(xue)生(sheng)的社會就業(ye)競爭力(li)。




三、軟件特點(dian)及(ji)優勢
1、全面的(de)保(bao)險作業流程
學(xue)生(sheng)通過(guo)飾(shi)演保(bao)(bao)(bao)險(xian)(xian)(xian)(xian)(xian)業(ye)務(wu)流(liu)程中(zhong)的(de)客戶、代理(li)人、經紀(ji)公(gong)(gong)司、人壽保(bao)(bao)(bao)險(xian)(xian)(xian)(xian)(xian)公(gong)(gong)司、財(cai)產保(bao)(bao)(bao)險(xian)(xian)(xian)(xian)(xian)公(gong)(gong)司五種角(jiao)色,進入“人壽保(bao)(bao)(bao)險(xian)(xian)(xian)(xian)(xian)”和“財(cai)產保(bao)(bao)(bao)險(xian)(xian)(xian)(xian)(xian)”實踐平臺,從展(zhan)業(ye)投(tou)保(bao)(bao)(bao)環節開始,至(zhi)索賠理(li)賠為(wei)止,全面操練保(bao)(bao)(bao)險(xian)(xian)(xian)(xian)(xian)核(he)心業(ye)務(wu)中(zhong)的(de)投(tou)保(bao)(bao)(bao)、承保(bao)(bao)(bao)、核(he)保(bao)(bao)(bao)、變更、理(li)賠、核(he)賠等(deng)流(liu)程,使學(xue)生(sheng)的(de)知識結構(gou)提升,彌補實踐業(ye)務(wu)操作的(de)缺乏,實現對(dui)(dui)人壽保(bao)(bao)(bao)險(xian)(xian)(xian)(xian)(xian)、運(yun)輸工(gong)具車輛險(xian)(xian)(xian)(xian)(xian)、企業(ye)財(cai)產險(xian)(xian)(xian)(xian)(xian)、家庭(ting)財(cai)產險(xian)(xian)(xian)(xian)(xian)、海(hai)洋運(yun)輸貨物(wu)保(bao)(bao)(bao)險(xian)(xian)(xian)(xian)(xian)、運(yun)輸工(gong)具船舶(bo)險(xian)(xian)(xian)(xian)(xian)、責任險(xian)(xian)(xian)(xian)(xian)、工(gong)程險(xian)(xian)(xian)(xian)(xian)的(de)熟悉、掌握,對(dui)(dui)保(bao)(bao)(bao)險(xian)(xian)(xian)(xian)(xian)業(ye)務(wu)的(de)主要工(gong)作流(liu)程有一(yi)個清晰的(de)輪廓(kuo),為(wei)學(xue)以(yi)致用(yong)打(da)下(xia)堅固的(de)基礎。

2、規范的(de)保(bao)險承(cheng)保(bao)單證(zheng)及保(bao)險理賠單證(zheng)
以優秀保(bao)(bao)險(xian)(xian)(xian)公(gong)司(si)人壽(shou)險(xian)(xian)(xian)和(he)財(cai)產險(xian)(xian)(xian)業(ye)務單證(zheng)的樣式、欄目、內容、大(da)小等為依(yi)據,100%模(mo)擬仿真,有(you)效(xiao)確保(bao)(bao)系(xi)統(tong)中保(bao)(bao)險(xian)(xian)(xian)承保(bao)(bao)單證(zheng)及保(bao)(bao)險(xian)(xian)(xian)理(li)賠(pei)單證(zheng)的真實(shi)性(xing)、完整性(xing)。學生(sheng)通(tong)過操練單證(zheng)在各項(xiang)保(bao)(bao)險(xian)(xian)(xian)業(ye)務的應用方法,熟練掌握保(bao)(bao)險(xian)(xian)(xian)承保(bao)(bao)及理(li)賠(pei)單證(zheng)的填制(zhi),貼近與保(bao)(bao)險(xian)(xian)(xian)公(gong)司(si)的距(ju)離。,同時(shi),系(xi)統(tong)內含(han)強(qiang)大(da)的報表管理(li)功能,方便(bian)(bian)教師、學生(sheng)查詢和(he)匯總數據,十分方便(bian)(bian)、快捷。

3、豐(feng)富、專業(ye)的(de)知識(shi)庫
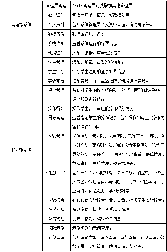
理論(lun)知識學(xue)(xue)(xue)習平臺,為教師的教學(xue)(xue)(xue)和學(xue)(xue)(xue)生(sheng)的學(xue)(xue)(xue)習提供(gong)了支持。我(wo)們參(can)考高校保(bao)險類(lei)專業教材,通(tong)過產(chan)品庫、保(bao)險機構(gou)、法(fa)律法(fa)規、保(bao)險文庫、代理人專區、保(bao)險精算、再保(bao)險、計劃書、保(bao)險案(an)例、行業咨(zi)詢、保(bao)險數據、學(xue)(xue)(xue)習資(zi)料(liao)十二個目錄,集中收錄了與(yu)保(bao)險學(xue)(xue)(xue)原理、財產(chan)保(bao)險學(xue)(xue)(xue)、人身保(bao)險實務、保(bao)險企業經營管理學(xue)(xue)(xue)、保(bao)險核(he)(he)保(bao)核(he)(he)賠相關(guan)的資(zi)料(liao),供(gong)學(xue)(xue)(xue)生(sheng)參(can)
4、人性化設計理念(nian)
系統界面美觀,使用動畫和三維立(li)體(ti)效果,模仿保險(xian)公司的工(gong)作(zuo)場景(jing),使各個部(bu)門的工(gong)作(zuo)一目(mu)了(le)然,生動形(xing)象。
業(ye)務(wu)操(cao)作簡單,操(cao)作流程清(qing)晰明了,同時還具有(you)智能(neng)化錯誤提(ti)示、操(cao)作流程控制等功能(neng),幫助學(xue)生盡(jin)快了解軟件各(ge)模塊功能(neng)及操(cao)作方(fang)法,易學(xue)易懂,即使不需培訓也能(neng)很快掌握軟件的使用(yong)方(fang)法。
5、數據(ju)備份與恢復機制
系統(tong)內(nei)置數(shu)(shu)據(ju)(ju)備份(fen)與恢(hui)復(fu)接口,為系統(tong)數(shu)(shu)據(ju)(ju)的(de)(de)安(an)全(quan)性(xing)提供了(le)可靠(kao)的(de)(de)保障(zhang)。系統(tong)管(guan)理員通過打開(kai)數(shu)(shu)據(ju)(ju)備份(fen)與恢(hui)復(fu)操作頁面,進行數(shu)(shu)據(ju)(ju)庫連接測試、數(shu)(shu)據(ju)(ju)庫還原、數(shu)(shu)據(ju)(ju)庫備份(fen)操作。