International Trade

關鍵詞:外貿(mao)函(han)電實訓(xun)平臺 外貿(mao)函(han)電實訓(xun)教學軟件 外貿(mao)函(han)電實訓(xun)教學平臺 外貿(mao)函(han)電教學系統
思沃外貿(mao)函電實(shi)訓(xun)系統(tong)(案例版)主(zhu)要(yao)是(shi)用(yong)(yong)于各大中專(zhuan)院(yuan)校(xiao)外經貿(mao)類專(zhuan)業或者有外貿(mao)實(shi)際操作練習要(yao)求(qiu)的專(zhuan)業使用(yong)(yong)。
本(ben)教(jiao)(jiao)學(xue)平臺軟件可以配合國(guo)際(ji)貿易實務或者進出(chu)口實務課程,在(zai)教(jiao)(jiao)學(xue)過程中同步進行上機(ji)操作實習。也可用作課堂教(jiao)(jiao)學(xue)完畢后(hou),讓學(xue)生進行整體流(liu)程的上機(ji)操作實習。
整(zheng)個(ge)平臺系(xi)統的(de)目(mu)標是建立一個(ge)國(guo)際(ji)貿(mao)易的(de)輔助教(jiao)(jiao)學系(xi)統,并(bing)能將國(guo)際(ji)貿(mao)易教(jiao)(jiao)學過程中所需(xu)要的(de)各實踐點進行(xing)較好的(de)體現。
國際(ji)貿(mao)易實(shi)務教(jiao)(jiao)學(xue)的(de)(de)核(he)心(xin)內容是外貿(mao)過程中(zhong)(zhong)相關函電的(de)(de)書寫和(he)各類單據的(de)(de)填寫。為充(chong)分體現實(shi)踐教(jiao)(jiao)學(xue)的(de)(de)宗旨,系統(tong)(tong)采(cai)用了(le)以案(an)(an)例(li)(li)教(jiao)(jiao)學(xue)為核(he)心(xin)的(de)(de)教(jiao)(jiao)學(xue)思想。在(zai)系統(tong)(tong)中(zhong)(zhong)建(jian)立(li)多個不(bu)同(tong)的(de)(de)案(an)(an)例(li)(li),讓學(xue)生在(zai)一個實(shi)際(ji)的(de)(de)案(an)(an)例(li)(li)中(zhong)(zhong)切(qie)身體會商品進(jin)出口(kou)交易的(de)(de)全過程。并可在(zai)系統(tong)(tong)的(de)(de)控制和(he)引導下一步(bu)一步(bu)的(de)(de)完成相應的(de)(de)案(an)(an)例(li)(li),并通過這樣的(de)(de)實(shi)際(ji)操(cao)作使其全面、系統(tong)(tong)、規范(fan)地掌握從事進(jin)出口(kou)交易地主要操(cao)作技能(neng)。
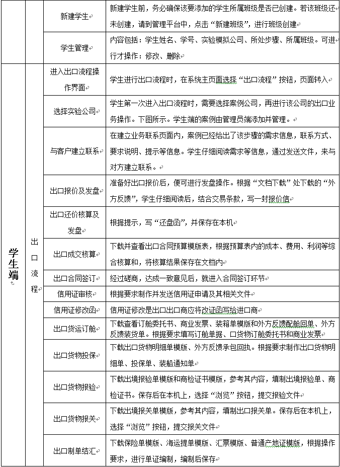
學生端




出口流程

進口流程

1.采用B/S架(jia)構,在服務(wu)器(qi)上(shang)安(an)裝本(ben)軟件(jian),用戶端可(ke)通過相(xiang)連的局域網或互聯(lian) 網訪問服務(wu)器(qi)應用本(ben)軟件(jian)。本(ben)教學軟件(jian)不(bu)受時間(jian)空間(jian)的影(ying)響,學生在寢室和(he)機房(fang)都可(ke)以來完成試驗。
2.權限分為管理(li)員、教師(shi)和學(xue)生,其中(zhong)學(xue)生端在(zai)(zai)首頁以出(chu)口流程、進(jin)口流程、資費信息、幫助、注冊等模塊(kuai)顯示。教師(shi)通(tong)過兩個(ge)權限對用戶、實(shi)驗(yan)基(ji)礎數據(ju)、實(shi)驗(yan)進(jin)程等方面(mian)進(jin)行(xing)有效的(de)管理(li)。教師(shi)通(tong)過系(xi)統中(zhong)的(de)獨立端口對班(ban)級學(xue)生進(jin)行(xing)管理(li),可(ke)對學(xue)生所(suo)(suo)需實(shi)驗(yan)步(bu)驟進(jin)行(xing)分步(bu)開放操(cao)作權限。教師(shi)也(ye)可(ke)根(gen)據(ju)自己所(suo)(suo)總(zong)結的(de)案例(li)或者典型的(de)案例(li)在(zai)(zai)管理(li)員端口進(jin)行(xing)添(tian)加(jia),操(cao)作簡單、方便(bian)。
3. 當實驗結束(shu)時,軟件(jian)將(jiang)操作實踐的(de)(de)記錄提供給(gei)教師端進行(xing)批閱評分(fen),同學(xue)系統將(jiang)自動統計分(fen)數,并提供成(cheng)績查詢模塊,讓教師了解學(xue)生對(dui)業務和單(dan)據(ju)的(de)(de)掌握情(qing)況,以便調(diao)整教學(xue)計劃。體現整個(ge)進出口貿易中(zhong)完整的(de)(de)流程和步驟,包含將(jiang)實際中(zhong)常用的(de)(de)函電和單(dan)證類型。所有(you)的(de)(de)單(dan)證練(lian)習(xi)都備有(you)單(dan)證模板,用于(yu)學(xue)生填寫,且所有(you)的(de)(de)練(lian)習(xi)模塊都備有(you)取自實際外貿案(an)例過程中(zhong)的(de)(de)參考答案(an)。
4.進口(kou)(kou)(kou)流(liu)程包含(han)選擇實(shi)驗公司、與客(ke)戶建立(li)聯系、出(chu)口(kou)(kou)(kou)報價及(ji)發盤、出(chu)口(kou)(kou)(kou)還價核(he)算(suan)及(ji)發盤、出(chu)口(kou)(kou)(kou)成交核(he)算(suan)、出(chu)口(kou)(kou)(kou)合同簽訂、信用(yong)(yong)證(zheng)審核(he)、信用(yong)(yong)證(zheng)修改函(han)、出(chu)口(kou)(kou)(kou)貨(huo)運訂艙、出(chu)口(kou)(kou)(kou)貨(huo)物(wu)投保、出(chu)口(kou)(kou)(kou)貨(huo)物(wu)報檢、出(chu)口(kou)(kou)(kou)貨(huo)物(wu)報關、出(chu)口(kou)(kou)(kou)制單結匯和(he)出(chu)口(kou)(kou)(kou)業(ye)務善后(hou)等內(nei)容(rong)。軟件內(nei)容(rong)注重實(shi)務操作,它針對外貿業(ye)務的實(shi)踐性和(he)適(shi)時性,通過各種案例加深對國(guo)際貿易各種慣例及(ji)法(fa)律(lv)法(fa)規、業(ye)務規范的理解和(he)記憶(yi)。
5. 案(an)例(li)(li)分(fen)析是為各教學步(bu)驟添加具體(ti)的(de)案(an)例(li)(li)內(nei)容。在案(an)例(li)(li)中(zhong),將(jiang)(jiang)以事實為依據(ju),為學生(sheng)講解外(wai)貿(mao)業務中(zhong)各方面的(de)注意事項。內(nei)容鮮明、故事典型,更能起到增強記憶的(de)效果。案(an)例(li)(li)分(fen)析將(jiang)(jiang)提供大量實際案(an)例(li)(li)信(xin)息,給(gei)學生(sheng)閱讀。以實際的(de)例(li)(li)子給(gei)學生(sheng)帶(dai)來(lai)真實感。進(jin)(jin)(jin)(jin)口(kou)(kou)流程包含選擇實驗公(gong)司、與客戶建立聯系(xi)、進(jin)(jin)(jin)(jin)口(kou)(kou)還盤、進(jin)(jin)(jin)(jin)口(kou)(kou)成交、進(jin)(jin)(jin)(jin)口(kou)(kou)合同、對外(wai)開立信(xin)用(yong)證(zheng)、進(jin)(jin)(jin)(jin)口(kou)(kou)貨(huo)物投保(bao)、進(jin)(jin)(jin)(jin)口(kou)(kou)貨(huo)物報(bao)檢(jian)、進(jin)(jin)(jin)(jin)口(kou)(kou)貨(huo)物報(bao)關和進(jin)(jin)(jin)(jin)口(kou)(kou)匯付等內(nei)容。
6. 外貿常(chang)(chang)識(shi)(shi)包含(han)的(de)內(nei)容廣泛,可(ke)以是(shi)(shi)業務操作常(chang)(chang)識(shi)(shi),也可(ke)以是(shi)(shi)法律法規(gui)(gui)常(chang)(chang)識(shi)(shi)及一些專(zhuan)業性術語的(de)解釋。目前,軟件中(zhong)默(mo)認(ren)的(de)外貿常(chang)(chang)識(shi)(shi)分:相關法律、法規(gui)(gui)、WTO專(zhuan)題、EDI專(zhuan)題、常(chang)(chang)用資(zi)源類(lei)網站、相關常(chang)(chang)識(shi)(shi)類(lei)知(zhi)識(shi)(shi)。各(ge)大類(lei)下又包含(han)若干子類(lei)。各(ge)子類(lei)中(zhong)包含(han)大量外貿知(zhi)識(shi)(shi)。提(ti)供知(zhi)識(shi)(shi)庫和(he)幫助功(gong)能(neng),知(zhi)識(shi)(shi)庫中(zhong)的(de)背景知(zhi)識(shi)(shi)可(ke)在管(guan)理(li)員中(zhong)的(de)知(zhi)識(shi)(shi)庫管(guan)理(li)中(zhong)進(jin)行(xing)內(nei)容的(de)添加和(he)管(guan)理(li)。
7.將實(shi)際中外貿公司業務案例(li)和教學案例(li)組合起來,設計(ji)多套完整的(de)案例(li),引(yin)導學生(sheng)進行理論知識的(de)運用,讓學生(sheng)對國際貿易過程中的(de)業務有立體的(de)認識和了解。
8.為(wei)實驗準備(bei)完整的費率(lv)查(cha)詢表,包括貨物等級表、海(hai)洋運價(jia)表、海(hai)關稅(shui)則表、匯率(lv)表。
9.提供知識(shi)(shi)(shi)(shi)庫(ku),即“背(bei)景(jing)知識(shi)(shi)(shi)(shi)”,是由管理(li)(li)員在(zai)(zai)管理(li)(li)平臺的(de)(de)“管理(li)(li)員管理(li)(li)”下的(de)(de)“知識(shi)(shi)(shi)(shi)庫(ku)管理(li)(li)”中進(jin)行知識(shi)(shi)(shi)(shi)庫(ku)內容的(de)(de)添加和管理(li)(li)。如果要查看知識(shi)(shi)(shi)(shi)庫(ku)內容,可不(bu)需要登陸。在(zai)(zai)系統首頁(ye),點擊(ji)“出口流程”、“進(jin)口流程”或(huo)“咨詢信(xin)息”、“教師入口”等,都(dou)可打開知識(shi)(shi)(shi)(shi)庫(ku)的(de)(de)鏈節頁(ye)面。
10. 支(zhi)持多(duo)教師,多(duo)班級同(tong)時使(shi)用。
11. 系統提供(gong)的單(dan)(dan)證(zheng)、流(liu)(liu)程(cheng)(cheng)等信息(xi),都是從專業的高(gao)度(du),采用(yong)先進(jin)的計算(suan)機技術,與現實的單(dan)(dan)證(zheng)模板及操作流(liu)(liu)程(cheng)(cheng)保持(chi)“零”距(ju)離差別。提供(gong)豐富的函電和(he)單(dan)(dan)證(zheng)練(lian)(lian)習(xi)。學生(sheng)對整(zheng)(zheng)個進(jin)出口貿易(yi)中(zhong)(zhong)完整(zheng)(zheng)的流(liu)(liu)程(cheng)(cheng)的實際(ji)操練(lian)(lian),其中(zhong)(zhong)所(suo)有步驟(zou)中(zhong)(zhong)都設立(li)對應的函電和(he)單(dan)(dan)證(zheng)練(lian)(lian)習(xi)。所(suo)有的單(dan)(dan)證(zheng)練(lian)(lian)習(xi)都備(bei)有單(dan)(dan)證(zheng)模板,用(yong)于學生(sheng)填寫,且所(suo)有的練(lian)(lian)習(xi)模塊(kuai)都備(bei)有取自實際(ji)外貿案例過(guo)程(cheng)(cheng)中(zhong)(zhong)的參考答案。
12.以(yi)案例(li)教(jiao)學(xue)(xue)為中心(xin)。通過精心(xin)設(she)計的多(duo)個完(wan)整的案例(li),供學(xue)(xue)生練習和了解實際外貿過程(cheng)中的所需要的函電、單證以(yi)及(ji)相關內容。系統(tong)本身提供多(duo)個設(she)定案例(li)流(liu)程(cheng),且系統(tong)允許教(jiao)師(shi)自(zi)行修改(gai)這些案例(li)流(liu)程(cheng)。教(jiao)師(shi)也(ye)可自(zi)己建立(li)新(xin)的案例(li)流(liu)程(cheng),以(yi)方便不同學(xue)(xue)校(xiao)教(jiao)學(xue)(xue)使用。
13. 提(ti)供多個設(she)定案(an)例(li)流(liu)程,且系統(tong)允許教師(shi)(shi)自(zi)行修改這些案(an)例(li)流(liu)程。教師(shi)(shi)也可(ke)自(zi)己建(jian)立新的(de)案(an)例(li)流(liu)程,便于不同(tong)學(xue)校教學(xue)使用。