International Trade

關鍵詞(ci):國際(ji)貿(mao)易(yi)教(jiao)學系統 國際(ji)貿(mao)易(yi)實(shi)(shi)訓教(jiao)學軟件 國際(ji)貿(mao)易(yi)實(shi)(shi)訓教(jiao)學平臺 國際(ji)貿(mao)易(yi)實(shi)(shi)訓室(shi)解(jie)決方案(an)
思沃國際貿易模擬實訓系統通過歸納和總結整個國際貿易的流程和慣例,在互聯網上建立幾近真實的國際貿易環境,直接切入不同當事人所面對的不同工作。本教學軟件幫助學生或者培訓對象把握整個業務過程,通過不同當事人角色的扮演(出口商、進口商、生產商(工廠)、進口銀行、出口銀行、保險公司、商檢局、海關、外匯管理局、貨代、國稅局)充分掌握各種業務技巧,熟悉和體會客戶、生廠商、銀行和政府機構的互動關系,真正了解國際貿易的物流、資金流和業務流的運作方式。本公司為了更好滿足高校的教學需求,會根據需求提供國際貿易實訓室解決方案。國(guo)(guo)(guo)際(ji)(ji)貿易(yi)綜合實(shi)訓(xun)系統適(shi)用于普通(tong)高(gao)等院校國(guo)(guo)(guo)際(ji)(ji)貿易(yi)專業以及(ji)開(kai)設《國(guo)(guo)(guo)際(ji)(ji)貿易(yi)實(shi)務》課(ke)程的(de)相(xiang)關專業。國(guo)(guo)(guo)際(ji)(ji)貿易(yi)綜合實(shi)訓(xun)系統是以國(guo)(guo)(guo)際(ji)(ji)貿易(yi)實(shi)務課(ke)程為(wei)基礎,以現(xian)實(shi)中的(de)實(shi)際(ji)(ji)操作為(wei)依據,并在(zai)多(duo)位一線老師(shi)的(de)指導下設計而成。軟件具有模擬現(xian)實(shi)性(xing)強,涵蓋面廣的(de)特(te)點。
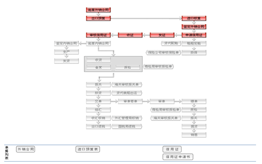
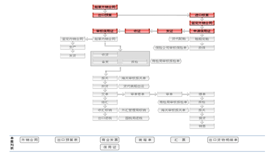
學生在軟(ruan)件中可仿真模(mo)擬進(jin)(jin)(jin)、出(chu)口公(gong)司(si)進(jin)(jin)(jin)行國際貿易(yi)交易(yi),貿易(yi)磋商、簽訂(ding)合同、進(jin)(jin)(jin)出(chu)口許可證(zheng)申請、產(chan)地證(zheng)明、審證(zheng)改(gai)證(zheng)、開(kai)具商業發(fa)票、貨物托運、商品(pin)投保、報(bao)關、報(bao)驗、制單結(jie)匯、審單付匯、業務善后、發(fa)送單證(zheng)等環節(jie)可得到(dao)充(chong)分的(de)鍛煉和運用(yong)。
系統(tong)模擬了國(guo)際貿易(yi)業(ye)務(wu)涉及的(de)多種機構(商檢(jian)局(ju)、海關、外(wai)匯管(guan)理(li)局(ju)、國(guo)稅局(ju)等)的(de)功(gong)能(neng),學生通過軟(ruan)件的(de)實訓,可以了解不同機構在國(guo)際貿易(yi)業(ye)務(wu)流程(cheng)中的(de)作用
1、主要(yao)業務流(liu)程:
CIF+L/C,CIF+/D/A,CIF+D/P,CIF+T/T Before shipment CIF+T/T After shipment FOB+L/C,FOB+/D/A,FOB+D/P,FOB+T/T Before shipment FOB+T/T After shipment CFR+L/C,CFR+/D/A,CFR+D/P,CFR+T/T Before shipment CFR+T/T After shipment 2、國際貿易與貿易平臺:
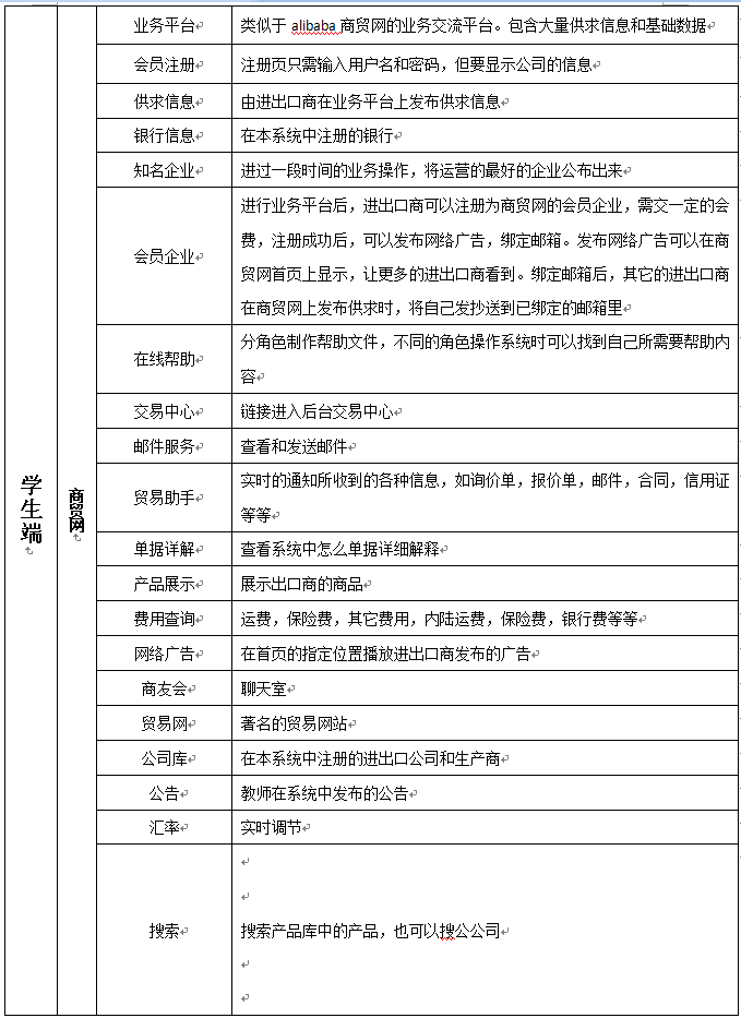
類似于(yu)alibaba商(shang)貿(mao)網的業務交(jiao)流平(ping)臺。包含大量供(gong)求信息和基礎數據 ,進口商(shang)與出口商(shang)在平(ping)臺發(fa)生交(jiao)互,能(neng)很(hen)快地熟練運用進出口的成本(ben)(ben)核(he)算、詢盤(pan)、報盤(pan)、還盤(pan)等各種基本(ben)(ben)技巧。 3、國(guo)際貿(mao)易與角色扮(ban)演:
出口(kou)商(shang)、進口(kou)商(shang)、生產商(shang)(工廠)、進口(kou)銀(yin)行、出口(kou)銀(yin)行、保(bao)險公司、商(shang)檢局(ju)、海關、外匯管理局(ju)、貨(huo)代、國稅局(ju)
4、國際貿(mao)(mao)易與外貿(mao)(mao)考試(shi)
(報關員、報檢員、單證員、跟(gen)單員、國際(ji)商(shang)務師、貨運代理、外銷員、物(wu)流(liu)師、政(zheng)策(ce)法規)
考(kao)(kao)試(shi)(shi)系統同時適用于(yu)局域網和(he)(he) Internet,實現(xian)網上考(kao)(kao)試(shi)(shi)、作業、練習、成(cheng)績排行等功(gong)能(neng),并能(neng)夠實現(xian)答卷保存、自(zi)動(dong)判分(fen)、成(cheng)績查(cha)詢(xun)和(he)(he)分(fen)析等功(gong)能(neng)。自(zi)動(dong)評分(fen):對標準(zhun)化試(shi)(shi)題(ti)、填空題(ti)、單(dan)據(ju)題(ti),系統將自(zi)動(dong)評分(fen),考(kao)(kao)試(shi)(shi)結束即可獲得成(cheng)績。
5、國際貿易與(yu)實驗設(she)置(zhi)
教師為參(can)加實(shi)(shi)(shi)(shi)(shi)習(xi)的學(xue)(xue)生(sheng)分(fen)配角色,設定實(shi)(shi)(shi)(shi)(shi)習(xi)評分(fen)標準、實(shi)(shi)(shi)(shi)(shi)時(shi)監(jian)控(kong)學(xue)(xue)生(sheng)的操作(zuo),并(bing)且對(dui)于模擬(ni)貿(mao)易中發(fa)生(sheng)的糾紛進行仲(zhong)裁(cai),最終(zhong)利用評分(fen)系(xi)統對(dui)學(xue)(xue)生(sheng)的實(shi)(shi)(shi)(shi)(shi)習(xi)成果給予評定,教師通過在(zai)網站(zhan)發(fa)布(bu)新聞、調整(zheng)商品成本和價(jia)格、調整(zheng)匯率(lv)、業務費(fei)用、海運費(fei)、保險費(fei)率(lv)及突發(fa)事件(jian)的發(fa)生(sheng)概(gai)率(lv)等方式對(dui)國(guo)際貿(mao)易環境(jing)實(shi)(shi)(shi)(shi)(shi)施(shi)宏(hong)觀(guan)調控(kong),讓學(xue)(xue)生(sheng)在(zai)實(shi)(shi)(shi)(shi)(shi)習(xi)中充分(fen)發(fa)揮(hui)主觀(guan)能動性
6、國際貿(mao)易與在線跟蹤
在線(xian)跟(gen)蹤(zong)模塊(kuai)主要記錄了該教師下所有(you)學生操作(zuo)案例的(de)記錄。教師可以查看到扮演(yan)任何角色的(de)每個學生每一個交易操作(zuo)
貿易平臺
類似(si)于alibaba商(shang)貿網(wang)的業務(wu)交流平(ping)臺。包含大量(liang)供求(qiu)信息和基礎數據(ju) 。
進口(kou)商與出口(kou)商在平臺發生交互(hu)
出口商
個(ge)人(ren)設置: 修改和完善個(ge)人(ren)資料。
財(cai)務管理: 體(ti)現了出口(kou)商的(de)財(cai)務狀況,包括注冊資(zi)金、當前資(zi)金的(de)余額、商品折算(suan)、銀(yin)行貸款以及實際的(de)利潤(run)
貿易助手(shou): 出口商操作業務的過程中實(shi)時的提(ti)醒如:新郵(you)件(jian),對方發來(lai)的合同銀(yin)行(xing)信用(yong)證通(tong)知,銀(yin)行(xing)的到款通(tong)知等信息。
庫存管理(li): 查看自己的(de)庫存情況。
業務辦(ban)(ban)理(li): 系統(tong)提(ti)供(gong)一(yi)個(ge)業務辦(ban)(ban)理(li)的(de)(de)平臺,形象的(de)(de)體現各個(ge)政府(fu)部(bu)門及在政府(fu)部(bu)門所(suo)能辦(ban)(ban)理(li)的(de)(de)業務,以最大限度的(de)(de)模擬進(jin)口商在這些部(bu)門之(zhi)間辦(ban)(ban)理(li)進(jin)口業務,
客(ke)(ke)戶管理: 一切與(yu)該出口商有過聯系的(de)客(ke)(ke)戶都會被(bei)系統收錄到客(ke)(ke)戶列表中(zhong),分(fen)機會和客(ke)(ke)戶兩類
我(wo)的工作: 起草(cao)外(wai)(wai)銷(xiao)(xiao)(xiao)合同(tong)(新建外(wai)(wai)銷(xiao)(xiao)(xiao)合同(tong),狀態為0,“未發送”)管(guan)理外(wai)(wai)銷(xiao)(xiao)(xiao)合同(tong)外(wai)(wai)銷(xiao)(xiao)(xiao)合同(tong)記錄(列(lie)出(chu)已完(wan)成合同(tong)列(lie)表)出(chu)口核算 起草(cao)內銷(xiao)(xiao)(xiao)合同(tong)。
與出口商配合的其它角色
進口商(shang): 發(fa)送合同,改證通知,寄單(dan)(T/T),發(fa)送裝船通知。
出口地銀行(xing):信用證通知書,交單,結匯,代款,還貸(dai) 供(gong)應(ying)商(shang):起草內銷合同,收貨
保險公司:投保,索賠
貨(huo)代公司:定艙,放貨(huo)
商檢局:報檢
外匯管理局:備案,核消
海關:報關
國稅局:退稅
業務(wu)流程:CIF+L/C,CIF+/D/A,CIF+D/P,CIF+T/T Before shipment CIF+T/T After shipment FOB+L/C,FOB+/D/A,FOB+D/P,FOB+T/T Before shipment FOB+T/T After shipment CFR+L/C,CFR+/D/A,CFR+D/P,CFR+T/T Before shipment CFR+T/T After shipment
業務流程:在這里填寫和(he)查(cha)看(kan)所需要的單(dan)(dan)據。直接可在流程圖中表現(xian)。查(cha)看(kan)的單(dan)(dan)據分填寫的單(dan)(dan)據和(he)收到的單(dan)(dan)據
填寫的(de): 外銷合同、出口預算表、商(shang)為(wei)發票、裝箱(xiang)單、匯票、內銷合同保險(xian)單、訂(ding)艙委托書、報檢(jian)單、出口收匯核銷單、報關單、一般(ban)產地(di)(di)證(zheng)(zheng)、普惠制產地(di)(di)證(zheng)(zheng)
收到的:信用(yong)(yong)證(zheng)、配艙回單(dan)、通關單(dan)、提單(dan)管理(li)內銷合同 內銷合同記錄信用(yong)(yong)證(zheng)通知書 信用(yong)(yong)證(zheng) 修改(gai)信用(yong)(yong)證(zheng)。
出口地銀行
企業(ye)資料 :登(deng)錄到出口(kou)(kou)銀(yin)行的(de)默認頁面就是該(gai)出口(kou)(kou)銀(yin)行的(de)詳細(xi)資料
貸(dai)款(kuan)管理: 貸(dai)款(kuan)管理是管理從進口(kou)地銀行轉入的貸(dai)款(kuan),等(deng)待出口(kou)商前來結匯
信(xin)(xin)用證管(guan)理(li) :信(xin)(xin)用證管(guan)理(li)是管(guan)理(li)進口商通(tong)過進口地(di)銀行(xing)和出口地(di)銀行(xing)發送給(gei)出口商的信(xin)(xin)用證。包括收(shou)證和通(tong)知(zhi)兩個功(gong)能(neng)。
單證管理:單證管理是管理出口商通過出口地(di)銀行和進(jin)口地(di)銀行發送給進(jin)口商的(de)單據(ju)。包(bao)括審(shen)核單據(ju)和寄單兩個功能
貸款:出口(kou)銀行的貸款功能只提供給出口(kou)商和生產商,貸款根(gen)據金額大(da)小收取一(yi)定(ding)的利息
進(jin)口商

個(ge)人設(she)置:修改(gai)和完善個(ge)人資料。
財(cai)務(wu)管(guan)理:記錄進口商(shang)(shang)在整個業務(wu)操作過程中(zhong)的(de)(de)所有費用(yong)。實時的(de)(de)統計進口商(shang)(shang)的(de)(de)當(dang)前資(zi)金(jin)狀況,可以清(qing)楚的(de)(de)掌握自己(ji)的(de)(de)注冊資(zi)金(jin)、當(dang)前資(zi)金(jin)、商(shang)(shang)品折(zhe)算、銀行代款、利潤。
貿易助(zhu)手(shou): 在(zai)進口(kou)商操作業務的(de)過程(cheng)中實時(shi)的(de)提醒如:新郵件(jian),未簽署合同,出口(kou)商發來的(de)改證信息(xi),贖單通知等信息(xi)。
庫存(cun)管理(li):查看自己(ji)的庫存(cun)情(qing)況。
客戶(hu)管(guan)理(li):客戶(hu)管(guan)理(li)進口公(gong)司用來管(guan)理(li)有業務(wu)(wu)往來的出口公(gong)司及相關的業務(wu)(wu)信息(xi)。
我(wo)的工作:進口核算、管理合同(tong)(合同(tong)列表,列出狀態為1,2,3,4的外銷合同(tong)記錄。“需要確認(ren)”,“修改未發送(song)”,“等待賣方(fang)簽(qian)署”,“履約中(zhong)”)、合同(tong)記錄(列出已完(wan)成的合同(tong)列表)、查(cha)看信(xin)用證、查(cha)看改證通知、商品銷售。
與進口商配合的(de)角色
進口地銀行:
信用(yong)證(zheng)記錄,申請信用(yong)證(zheng),改證(zheng),贖單,貸(dai)款(kuan),還(huan)貸(dai),電匯,承(cheng)兌
保(bao)險公司:投保(bao),索賠
貨代公司:訂艙,提(ti)貨
商檢局:報檢
海關:報關
業務流(liu)程:CIF+L/C,CIF+/D/A,CIF+D/P,CIF+T/T Before shipment CIF+T/T After shipment FOB+L/C,FOB+/D/A,FOB+D/P,FOB+T/T Before shipment FOB+T/T After shipment CFR+L/C,CFR+/D/A,CFR+D/P,CFR+T/T Before shipment CFR+T/T After shipment
業務流(liu)程(cheng): 在這里填(tian)寫和查看所需要(yao)的單(dan)據(ju)(ju)。直(zhi)接可在流(liu)程(cheng)圖中表現。查看的單(dan)據(ju)(ju)分(fen)填(tian)寫的單(dan)據(ju)(ju)和收到的單(dan)據(ju)(ju)。
填寫的: 進(jin)口預算表、信用(yong)證(zheng)申請書、保險單(dan)(dan)、訂(ding)艙委托書、報檢單(dan)(dan)、報關單(dan)(dan)
收到的:外銷合同(tong)、商業發(fa)票、裝箱單(dan)、提單(dan)、匯票、一般產地(di)證、普惠制產地(di)證
進口地銀行
企業資(zi)料(liao):登(deng)錄到進口銀(yin)行的默認頁面就是該進口銀(yin)行的詳細資(zi)料(liao)。
貸款管理:在L/C和(he)D/P付(fu)款方式下,進(jin)口(kou)(kou)商付(fu)款贖單后將貨款打入進(jin)口(kou)(kou)地銀行,進(jin)口(kou)(kou)地
銀行將單據交(jiao)給(gei)進口商之(zhi)后,再將收到的貨(huo)款及(ji)時(shi)轉帳給(gei)出口地(di)銀行。
信(xin)用(yong)證申(shen)(shen)請(qing)書(shu)管(guan)理(li):信(xin)用(yong)證申(shen)(shen)請(qing)書(shu)是(shi)(shi)指在L/C付款(kuan)方式(shi)下,進(jin)口商要向(xiang)進(jin)口地銀申(shen)(shen)請(qing)信(xin)用(yong)證時所(suo)填寫的單據,在這里列出的是(shi)(shi)已經審核(he)通過并(bing)已經發放(fang)了信(xin)用(yong)證的申(shen)(shen)請(qing)書(shu)。
信(xin)用(yong)證(zheng)管理:信(xin)用(yong)證(zheng)管理包括開(kai)證(zheng),發證(zheng),改證(zheng)三個功(gong)能。開(kai)證(zheng)是(shi)根據進口商提交的(de)證(zheng)用(yong)證(zheng)申(shen)請書開(kai)立相應的(de)信(xin)用(yong)證(zheng)
單證管理(li):在L/C、D/A、D/P三種付款方(fang)式下,出口(kou)商要將(jiang)進口(kou)商要求提交的單據經(jing)出口(kou)地銀行發送到進口(kou)地銀行,再由進口(kou)地銀行照要求將(jiang)單據轉送到進口(kou)商
貸(dai)款(kuan):進口地銀行只(zhi)處理進口商的貸(dai)款(kuan)申請和還款(kuan)操作。
生產商

輔助角色
1、保(bao)險公(gong)(gong)(gong)司:分進口(kou)地保(bao)險公(gong)(gong)(gong)司和出(chu)口(kou)地保(bao)險公(gong)(gong)(gong)司
2、商(shang)(shang)檢局(ju):進口地(di)商(shang)(shang)檢局(ju)和出口地(di)商(shang)(shang)檢局(ju)
3、海(hai)關:進口地海(hai)關和出(chu)口地海(hai)關
4、外匯管理局(ju):出口收(shou)匯核銷單與進口付(fu)匯核銷單
5、貨代:訂(ding)艙處理、裝(zhuang)船(chuan)出運(yun)
6、國稅局(ju):出(chu)口產品退(免(mian))稅
使學(xue)生熟悉(xi)和(he)了(le)解(jie)外貿實務(wu)的具體操作(zuo)程序,從而增強(qiang)一(yi)些感性認識并從中進一(yi)步了(le)解(jie)、鞏固和(he)深化已(yi)學(xue)過的理(li)論、方法,提高發(fa)現問題、分析問題和(he)解(jie)決問題的能力。
學生在(zai)思沃商貿網上進行(xing)國(guo)際貨物(wu)買賣實務(wu)的(de)具(ju)體(ti)操作,能(neng)很(hen)快地熟練運用進出口的(de)成本(ben)核算(suan)、詢盤(pan)、報(bao)盤(pan)、還(huan)盤(pan)等(deng)各(ge)種基本(ben)技巧,熟悉(xi)國(guo)際貿易的(de)物(wu)流、資金流和(he)業務(wu)流的(de)運作方式,體(ti)會國(guo)際貿易中不同(tong)(tong)當事(shi)人的(de)不同(tong)(tong)地位、面(mian)臨的(de)具(ju)體(ti)工作和(he)互動關(guan)系
學(xue)會外貿(mao)公司利(li)用(yong)各種(zhong)方式(shi)控制成本以達到(dao)利(li)潤最(zui)大化的思路,了(le)解(jie)供求平衡、競(jing)爭(zheng)等宏觀經濟現象(xiang),并且(qie)學(xue)會合理地利(li)用(yong)。
教師通(tong)過在網站發布新(xin)聞、調整商品(pin)成本和價格(ge)、調整匯率、業務費(fei)用、海(hai)運費(fei)、保險費(fei)率及突發事(shi)件的(de)發生(sheng)(sheng)概(gai)率等方式對(dui)國際(ji)貿(mao)易環(huan)境實施宏(hong)觀調控(kong),讓(rang)學生(sheng)(sheng)在實習中(zhong)充分發揮主觀能動(dong)性,真正掌握(wo)和吸(xi)收課堂(tang)中(zhong)所學的(de)知識,為將來步入工作崗(gang)位打下良好基礎










1、軟件運行環境:服務器:操(cao)作系統為(wei)(wei)Windows2003/ windows 7,后臺數據庫(ku)為(wei)(wei)SQL Server2005,IIS為(wei)(wei)5.0以上版(ban)本 客戶(hu)端:操(cao)作系統為(wei)(wei)Windows2000/2003/NT/XP ,IE為(wei)(wei)6.0或(huo)8.0版(ban)本、flash播放器版(ban)本9.0以上
2、在(zai)服(fu)務器(qi)上安裝(zhuang)(zhuang)本軟件,用(yong)戶端(duan)可通(tong)過相連的局域(yu)網或互(hu)聯 網訪問服(fu)務器(qi)應用(yong)本軟件。系(xi)統基于(yu)B/S架構和.只需安裝(zhuang)(zhuang)在(zai)服(fu)務器(qi)上,客戶端(duan)訪問無限制。
3、簡捷高(gao)效的三方管(guan)(guan)理(li)界面,由管(guan)(guan)理(li)員(yuan)端(duan)系(xi)統(tong)(tong)、教師端(duan)系(xi)統(tong)(tong)、學(xue)生端(duan)系(xi)統(tong)(tong)組成.
4、思沃國(guo)(guo)際(ji)貿易(yi)(yi)實(shi)訓系統通(tong)過歸(gui)納和(he)(he)總結整個(ge)國(guo)(guo)際(ji)貿易(yi)(yi)的(de)流(liu)(liu)(liu)程和(he)(he)慣(guan)例,在互(hu)(hu)聯網上建立幾近真(zhen)(zhen)實(shi)的(de)國(guo)(guo)際(ji)貿易(yi)(yi)環境,直接切入不同當事(shi)人所面對的(de)不同工作。幫助學(xue)生或者培(pei)訓對象把握(wo)(wo)整個(ge)業(ye)(ye)務過程,通(tong)過不同當事(shi)人角色的(de)扮演(出口商(shang)、進口商(shang)、生產商(shang)(工廠(chang))、進口銀行、出口銀行、保險公(gong)司、商(shang)檢局(ju)、海關、外匯管理局(ju)、貨代、國(guo)(guo)稅局(ju))充分掌握(wo)(wo)各種業(ye)(ye)務技巧(qiao),熟悉和(he)(he)體會客戶(hu)、生廠(chang)商(shang)、銀行和(he)(he)政府機構的(de)互(hu)(hu)動關系,真(zhen)(zhen)正了解(jie)國(guo)(guo)際(ji)貿易(yi)(yi)的(de)物流(liu)(liu)(liu)、資金流(liu)(liu)(liu)和(he)(he)業(ye)(ye)務流(liu)(liu)(liu)的(de)運作方式
5、涵蓋(gai)以(yi)下各(ge)種方式的(de)進出口流程實訓:CIF/CIP、CFR/CPT、FOB/FCA方式;信(xin)用證、電匯、托收以(yi)及(ji)混合方式;海(hai)運(yun)、空運(yun)以(yi)及(ji)海(hai)空聯運(yun);一般貿易、加工貿易等
主要業(ye)務流(liu)程:CIF+L/C,CIF+/D/A,CIF+D/P,CIF+T/T Before shipment CIF+T/T After shipment FOB+L/C,FOB+/D/A,FOB+D/P,FOB+T/T Before shipment FOB+T/T After shipment CFR+L/C,CFR+/D/A,CFR+D/P,CFR+T/T Before shipment CFR+T/T After shipment
6、學生在軟件中可仿真模擬進(jin)、出口(kou)(kou)公司進(jin)行國(guo)際貿(mao)易(yi)交易(yi),貿(mao)易(yi)磋商(shang)(shang)、簽(qian)訂合同(tong)、進(jin)出口(kou)(kou)許可證(zheng)申(shen)請、產地(di)證(zheng)明、審證(zheng)改證(zheng)、開具(ju)商(shang)(shang)業發(fa)票、貨物(wu)托運、商(shang)(shang)品(pin)投保、報(bao)關(guan)、報(bao)驗、制(zhi)單(dan)(dan)結匯、審單(dan)(dan)付匯、業務善(shan)后、發(fa)送(song)單(dan)(dan)證(zheng)等環節(jie)可得到(dao)充分的(de)鍛煉和(he)運用。集成類似于(yu)alibaba商(shang)(shang)貿(mao)網(wang)的(de)業務交流平臺(tai)。包含大量供求信息(xi)和(he)基(ji)礎(chu)數據 ,進(jin)口(kou)(kou)商(shang)(shang)與出口(kou)(kou)商(shang)(shang)在平臺(tai)發(fa)生交互(hu),能很快地(di)熟練(lian)運用進(jin)出口(kou)(kou)的(de)成本核算、詢盤(pan)、報(bao)盤(pan)、還盤(pan)等各(ge)種基(ji)本技巧
7、可(ke)以配置(zhi)進口(kou)(kou)商(shang)、出(chu)(chu)口(kou)(kou)商(shang)、進口(kou)(kou)地銀(yin)(yin)行、出(chu)(chu)口(kou)(kou)地銀(yin)(yin)行、國(guo)稅局(ju)、海關、商(shang)檢局(ju)、保險公司(si)、貨代(dai)公司(si)、外(wai)匯管(guan)理局(ju)等相關參數和業務,在(zai)實訓過程中可(ke)以分組、分角色進行互動、交(jiao)互式訓練。角色扮(ban)演:出(chu)(chu)口(kou)(kou)商(shang)、進口(kou)(kou)商(shang)、生產商(shang)(工廠)、進口(kou)(kou)銀(yin)(yin)行、出(chu)(chu)口(kou)(kou)銀(yin)(yin)行、保險公司(si)、商(shang)檢局(ju)、海關、外(wai)匯管(guan)理局(ju)、貨代(dai)、國(guo)稅局(ju)
8、教(jiao)師為參加實(shi)習的(de)(de)(de)學(xue)生分配(pei)角色,設定(ding)實(shi)習評(ping)(ping)分標準、實(shi)時監控學(xue)生的(de)(de)(de)操作(zuo),并且對于模擬貿易(yi)中發(fa)(fa)生的(de)(de)(de)糾(jiu)紛進(jin)行仲裁(cai),最終利用(yong)評(ping)(ping)分系統對學(xue)生的(de)(de)(de)實(shi)習成(cheng)果給(gei)予(yu)評(ping)(ping)定(ding),教(jiao)師通過在網站發(fa)(fa)布新聞、調整(zheng)商品成(cheng)本和價格(ge)、調整(zheng)匯率(lv)(lv)、業務(wu)費(fei)用(yong)、海(hai)運費(fei)、保險費(fei)率(lv)(lv)及突發(fa)(fa)事件的(de)(de)(de)發(fa)(fa)生概率(lv)(lv)等方式對國際貿易(yi)環境實(shi)施宏觀(guan)調控,讓學(xue)生在實(shi)習中充分發(fa)(fa)揮主觀(guan)能動性
9、在(zai)線跟(gen)蹤模(mo)塊主(zhu)要記(ji)錄了該教(jiao)師(shi)下(xia)所有(you)學(xue)生操(cao)作案(an)例(li)的(de)記(ji)錄。教(jiao)師(shi)可(ke)以(yi)查看到扮(ban)演任何(he)角(jiao)色的(de)每(mei)個學(xue)生每(mei)一(yi)個交易(yi)操(cao)作。系統模(mo)擬了國際貿易(yi)業(ye)(ye)務涉及的(de)多種機構(商檢(jian)局(ju)、海關(guan)、外匯管理局(ju)、國稅(shui)局(ju)等)的(de)功能,學(xue)生通過軟件的(de)實訓,可(ke)以(yi)了解不(bu)同機構在(zai)國際貿易(yi)業(ye)(ye)務流(liu)程(cheng)中的(de)作用